तीव्र SEJB21HM10F00 SECAM B / G, L / L '- PAL B / G सिस्टम रंग टेलीविज़न, सेवा मोड, सेवा मोड समायोजन, समस्या निवारण, पूर्ण सर्किट आरेख और बहुत कुछ ….
इस रिसीवर में चेसिस आंशिक रूप से गर्म है। इस चेसिस की सर्विसिंग करते समय लाइन कॉर्ड प्लग और पावर रिसेप्शन के बीच एक आइसोलेशन ट्रांसफार्मर का उपयोग करें।
बिजली के झटके को रोकने के लिए, कवर को न हटाएं। अंदर कोई उपयोगकर्ता-सेवा योग्य भाग नहीं।
यह
महत्वपूर्ण है कि रिसीवर
पर काम करते समय स्थिर वोल्टेज को उच्च वोल्टेज
प्रणाली से हटा दिया
जाता है। यह CRT गुहा कनेक्टर से CRT टैग टैग के लिए 10K रोकनेवाला
(एक उपयुक्त अछूता नेतृत्व के साथ) को
जोड़कर प्राप्त किया जा सकता है।
यह रिसीवर से डिस्कनेक्ट एसी
की आपूर्ति के साथ किया
जाना चाहिए।
यह रिसीवर किसी भी एक्स-रे उत्सर्जन को पूर्ण न्यूनतम रखने के लिए डिज़ाइन किया गया है। कुछ गलती की स्थिति और सर्विसिंग प्रक्रिया संभावित खतरनाक एक्स-रे विकिरण स्तर का उत्पादन कर सकती है। लंबे समय तक रिसीवर के करीब होने पर यह एक समस्या है। इससे जुड़े किसी भी जोखिम को कम करने के लिए, कृपया निम्नलिखित सावधानियों का पालन करें:
इस चेसिस पर कोई भी सर्विसिंग करते समय, ईएचटी को 30.5 केवी से अधिक नहीं बढ़ाएं, (1300 के तात्कालिक बीम पर)
सुनिश्चित करें कि सामान्य ऑपरेशन के दौरान ईएचटी 25.0 KV.51.5KV से अधिक नहीं है (1100 की एक बीम वर्तमान में) इस स्तर को कारखाने में पूर्व निर्धारित किया गया है। हमेशा जांचें कि रिसीवर पर किसी भी मरम्मत को पूरा करने के बाद इस स्तर को पार नहीं किया गया है।
सीआरटी
को किसी अन्य प्रकार के साथ न
बदलें, जो कि सूचीबद्ध
लिस्टिंग में निर्दिष्ट हो क्योंकि इससे
एक्स-रे विकिरण की
अधिकता हो सकती है।
सफेद स्तर
चमक
नियंत्रण सेट करें, जिसमें कोई संकेत जुड़ा नहीं है, ताकि CRT कैथोड वर्तमान 600mA हो। 8900 डिग्री K-20 MPCD का स्क्रीन तापमान
प्राप्त करने के लिए प्रत्येक
कैथोड करंट पर लागू अधिकतम
सुधार इसके मूल मूल्य के 15% से अधिक नहीं
होना चाहिए।
21-पिन यूरो-स्कार्ट पिन विवरण
1. ऑडियो सही आउटपुट
2. ऑडियो सही इनपुट
3. ऑडियो आउटपुट छोड़ दिया
4. ऑडियो के लिए आम धरती
5. नीले रंग के लिए पृथ्वी
6. ऑडियो बाएं इनपुट
7. ब्लू इनपुट
8. ऑडियो-वीडियो नियंत्रण
9. हरी के लिए पृथ्वी
10. इस्तेमाल नहीं किया
11. हरा इनपुट
12. इस्तेमाल नहीं किया
13. लाल रंग के लिए पृथ्वी
14. इस्तेमाल नहीं किया
15. लाल इनपुट
16. लाल / हरा / नीला नियंत्रण
17. वीडियो के लिए पृथ्वी
18. वीडियो के लिए पृथ्वी
19. वीडियो आउटपुट
20. वीडियो इनपुट
21. आम धरती
सेवा मोड समारोह। (Service Mode)
इस
टीवी सेट की सर्विसिंग के
लिए सभी आवश्यक समायोजन, G2 और FOCUS को छोड़कर, "सर्विस
मोड" में किए जा सकते हैं।
सेवा मोड तक पहुँचने के लिए
1. रिसीवर को चालू करें और सुनिश्चित करें कि यह एक परीक्षण पैटर्न में ट्यून किया गया है।
2. मुख्य स्विच का उपयोग करके रिसीवर को बंद करें।
3. वॉल्यूम डाउन दबाएं और एक साथ बटन अप करें।
4. मुख्य स्विच का उपयोग करते समय मुख्य को चालू करते समय वॉल्यूम डाउन और चैनल अप बटन दबाते रहें।
5. जब तक तस्वीर दिखाई न दे, तब तक वॉल्यूम को नीचे दबाए रखें और बटन को चैनल करें।
6. जब << SHARPX X VXX.XX >> स्क्रीन पर दिखाई देता है, तो दो बटन जारी करें।
7. रिसीवर
अब सेवा मोड में है।
विभिन्न सेवा मोड फ़ंक्शन के बीच जाने के लिए, चैनल अप और डाउन बटन का उपयोग करें।
डेटा को वांछित मान में बदलने के लिए वॉल्यूम बटन का उपयोग करें।
समायोजन और डेटा सूची
|
Heading:
|
Description: |
|
Range
|
This
is the range of values that can be entered while in this mode |
स्क्रीन सहायक। G2 समायोजन
1. सेवा मोड दर्ज करें (पेज 6 देखें)।
2. << BLUE-BACK >> फ़ंक्शन में प्रवेश करने के लिए चैनल अप या चैनल डाउन बटन का उपयोग करें।
3. इसे << BLUE-BACK: 0 >> पर सेट करें, यानी ब्लू बैकग्राउंड बंद है।
4. सेट को मुख्य पर बंद करें।
5. सेट को वापस चालू करें।
6. चित्र नियंत्रण सेटिंग्स को सामान्य पर सेट करें।
7. रिमोट कंट्रोल पर टीवी / SCART बटन दबाकर SCART इनपुट चुनें। SCART सॉकेट से इनपुट कनेक्ट न करें। एक खाली रैस्टर दिखाई देगा।
8. CRT PWB पर एक आस्टसीलस्कप को TP851 से कनेक्ट करें। चित्रा 4 में तरंग के रूप में प्रदर्शित किया जाना चाहिए।
9. जी 2 नियंत्रण (स्क्रीन वोल्टेज) को समायोजित करें ताकि इस तरंग का शिखर शून्य वोल्ट लाइन से 3.0V +/- 0.1V हो।
10. सेवा मोड दर्ज करें।
11. नीली पृष्ठभूमि फ़ंक्शन को फिर से चालू करें - सेट करें << BLUE-BACK: 1 >>।
12. मुख्य बटन का उपयोग करके रिसीवर को बंद करें।
13. G2 समायोजन अब
पूरा हो गया है
समायोजन पर ध्यान दें
1.
60 से 80 dB .V के स्तर पर एक मोनोस्कोप पैटर्न संकेत प्राप्त करें।
2.
चित्र सेटिंग्स को सामान्य पर सेट करें।
3.
अधिकतम परिभाषा प्राप्त करने के लिए फोकस पोटेंशियोमीटर को समायोजित करें।
एजीसी समायोजन
1.
चैनल ई -12 पर कलर बार सिग्नल में रिसीवर को ट्यून करें।
2.
आरएफ जनरेटर को 57dB (V (+/- 1dBV) -50 ओम के असंतुलित होने के आउटपुट सिग्नल की शक्ति
पर सेट करें।
3.
एक आस्टसीलस्कप को TP201 से कनेक्ट करें। TP201 R201 का एक छोर है।
4.
सेवा मोड दर्ज करें (पेज 6 देखें)।
5.
एजीसी मोड में प्रवेश करने के लिए चैनल अप और चैनल डाउन बटन का उपयोग करें।
6. वॉल्यूम अप और वॉल्यूम डाउन बटन का उपयोग करके, एजीसी को तब तक समायोजित करें जब तक कि TP201 पर वोल्टेज 0.1V से कम न हो जाए 0.3V इसके अधिकतम मूल्य से नीचे।
7.
इनपुट सिग्नल की ताकत को 66-70dB andV में बदलें और सुनिश्चित करें कि तस्वीर में कोई
शोर स्पष्ट नहीं है।
8.
मुख्य पर रिसीवर को बंद करें, यह सेवा मोड से बाहर निकलेगा और समायोजन को संग्रहीत
करेगा।
ज्यामिति समायोजन
1.
एक फिलिप्स परीक्षण पैटर्न में सेट को ट्यून करें।
2.
सेवा मोड को पूरा करें
3.
वांछित मोड में प्रवेश करने के लिए चैनल अप या चैनल डाउन बटन का उपयोग करें
4.
सही सेटिंग प्राप्त करने के लिए वॉल्यूम बटन का उपयोग करें।
5.
जब समायोजन पूरा हो जाए, तो सेट को बंद करने के लिए स्टैंडबाय बटन का उपयोग करें। समायोजन
मानों को इस बिंदु पर संग्रहीत किया जाएगा।
वि लिन
ऊर्ध्वाधर
रैखिकता नियंत्रण को समायोजित करें ताकि स्क्रीन के केंद्र में चित्र।
वि एएमपी
ऊर्ध्वाधर
आयाम नियंत्रण को समायोजित करें ताकि स्कैन पर चित्र।
वी प्रतिशत
ऊर्ध्वाधर
केंद्रित नियंत्रण को समायोजित करें ताकि चित्र केंद्रित हो।
एच प्रतिशत
क्षैतिज
केंद्रित नियंत्रण को समायोजित करें ताकि चित्र केंद्रित हो।
रंग
समायोजन
यह
समायोजन 30 मिनट के लिए इकाई को गर्म करने या 700 µA से अधिक बीम वर्तमान के साथ किया
जाना चाहिए।
लाल
मान «DRI-RS» 42 को तय किया जाना चाहिए। ("सेवा मोड का उपयोग कैसे करें"
अनुभाग देखें)।
«DRI-GS»
समायोजन सहयोगी "Y" समन्वय करते हैं।
«DRI-BS»
समायोजन "X" और "Y" को-ऑर्डिनेट करता है।
विधि 1 (सिग्नल जनरेटर का उपयोग करते हुए, चित्र सिग्नल को बदलते हुए)
1. G2 समायोजित करें।
2.
SCART से फट सिग्नल के साथ एक सफेद पैटर्न इनपुट।
3.
स्क्रीन के केंद्र में रंगीनमीटर की स्थिति।
4.
इनपुट सिग्नल स्तर को समायोजित करना, 70 एनआईटी का एक ल्यूमिनेन्स चुनें।
5.
फिर से "सेवा मोड" में काम करें और रंग सह-निर्देश प्राप्त करने के लिए
«DRI-GS» और / या «DRI-BS» स्थानों का चयन करें:
6.
समायोजन और निकास सेवा मोड को स्टोर करने के लिए मुख्य स्विच बटन के साथ टीवी को फिर
से सेट करें।
7.
रंग की जाँच करें 20 "120 निट्स पर" X "और" Y "निर्देशांक।
उपरोक्त मान प्राप्त करने के लिए उसी प्रक्रिया को दोहराना आवश्यक हो सकता है।
METHOD 2 (सिग्नल जनरेटर का उपयोग करके, निश्चित चित्र संकेत के साथ)
1.
G2 समायोजित करें।
2.
फट सिग्नल के साथ एक सफेद पैटर्न ट्यून करें।
3.
"सेवा मोड" में संचालित:
4.
«सब-कॉन» का उपयोग करते हुए, 70 एनआईटी का एक ल्यूमिनेन्स चुनें।
5.
"सेवा मोड" में फिर से काम करें और रंग समन्वय प्राप्त करने के लिए
«DRI-GS» और / या «DRI-BS» स्थानों का चयन करें।
6.
«SUB-CON» का चयन करें। "63" पर डेटा लौटाएं।
7.
समायोजन और निकास सेवा मोड को संग्रहीत करने के लिए मुख्य स्विच बटन के साथ टीवी को
फिर से सेट करें।
8.
रंग की जाँच करें "X" और "Y" 20 20 120 Nits पर। उपरोक्त मान प्राप्त
करने के लिए उसी प्रक्रिया को दोहराना आवश्यक हो सकता है।
एलईडी चमकती कोड
एलईडी
पावर मोड को इंगित करता है, I2C त्रुटि और टाइमर पर
-
वर्तमान पावर मोड
-
I2C त्रुटियाँ
-
टाइमर पर
अगर
STANDBY मोड में और टाइमर इन-एक्टिव है तो LED को स्विच ऑफ कर दें।
-
अगर STANDBY और टाइमर सक्रिय सेट पर पलक झपकते हैं, तो (50% ड्यूटी चक्र के साथ 1 हर्ट्ज
पर स्विच बंद करें)।
-
यदि पॉवर-ऑन मोड में है, तो एलईडी को स्विच करें।
-
यदि I2C त्रुटि हुई, तो 1 हर्ट्ज पर एलईडी ब्लिंक दें, 50% शुल्क चक्र।
निमिष
समय के लिए नीचे दी गई तालिका देखें।
केवल
जब एक I2C त्रुटि कई बार होती है, या कुछ सेकंड के लिए, I2C त्रुटि को सिस्टम द्वारा
नियंत्रित किया जाता है (केवल तभी सेट स्टैंडबाय में चला जाएगा, जिसके कारण पलक झपकने
लगती है)।
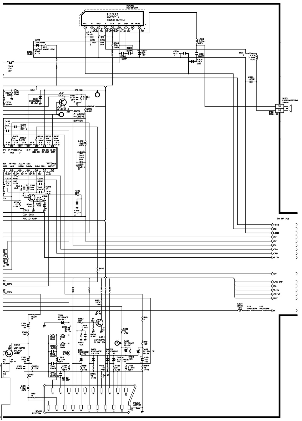
Pin configuration of TDA935X- [SDIP64]
जानकारी: TDA9381 (IC801)
पिन
20, 28, 29, 31, 32, 35 और 44 का कार्य आईसी संस्करण (मोनो इंटरकार्पर एफएम डेमोडुलेटर
/ क्यूएसएस आईएफ एम्पलीफायर और ईस्ट-वेस्ट आउटपुट या नहीं) और कुछ सॉफ्टवेयर नियंत्रण
बिट्स पर निर्भर है।
ऊर्ध्वाधर
गार्ड फ़ंक्शन को पिन 49 या पिन 50 के माध्यम से नियंत्रित किया जा सकता है। चयन को
उप पते 2BH में IVG बिट के माध्यम से किया जाता है।
जब
एफएम-पीएलएल सिस्टम पिन 32 के लिए अतिरिक्त (बाहरी) चयनात्मकता की आवश्यकता होती है
तो साउंड आईएफ इनपुट के रूप में उपयोग किया जा सकता है। इस फ़ंक्शन का चयन उप पता
28H में SIF बिट के माध्यम से किया जाता है।
संदर्भ
आउटपुट संकेत केवल 0/1 की CMB1 / CMB0 सेटिंग के लिए उपलब्ध है। अन्य सेटिंग्स के लिए
यह पिन एक स्विच आउटपुट है।












No comments:
Post a Comment